用户对情绪价值的需求超过单纯口味,2025 年用研数据显示,小红书平台上“漂亮饭”“氛围感餐厅”等关键词搜索量同比增速超 3 万倍。来自抖音平台的调研数据显示,超75%的消费者外出就餐首选“情绪满足”,驱动“非遗体验”“沉浸式餐厅”等细分品类搜索量年增超 100% 。餐饮消费正在发生价值跃迁。

TREND 1
一、情绪价值深耕:从“吃顿饭”到“心灵放松”
加班内卷的都市人,渴望逃离城市,回归山野和田园的生活方式;或者不满足于单纯的地方餐饮,希望加入文化元素的沉浸式体验,因而,餐饮界也刮起一阵“山系”“庭院”风。
01 山野火锅的爆发式增长
今年山野火锅一下子井喷,山缓缓、三出山、山茑茑等十多个含“山”的山野火锅新锐,把山里的美景和野生食材都搬进了店里。原木风、树林、石头、大绿植,甚至假山等元素遍地,各种山野食材和菜篮子装点在门店的各个角落,让顾客仿佛置身森林之中。

以山缓缓为例,2025 年 4 月单月,就新增了 13 家门店,单日抖音直播 GMV 突破 2627 万元,带动线下门店排队时长超 3 小时。消费者评价中,“逃离城市”“慢下来”“野趣十足”等关键词出现频次不绝于耳,复购用户调研显示,73%表示“每周需要一次自然疗愈”。
02 庭院餐厅的沉浸式体验
杭州植物园内的如院餐厅,将禅宗美学与自然景观深度融合。低矮窄窗、框取竹林,形成“入卷如画”的意境;包厢配备可调节香薰系统,根据季节释放雪松、青草等气味。数据显示,该餐厅午市翻台率达 2.3 次,客单价较市区同类餐厅高 30%,且 62% 的顾客预订都需要提前 2 周以上,有些甚至长达一月。

杭州西湖旁的李百蟹·蟹黄面,推门即见江南的庭院装修风格,结合雕花窗棂、水墨屏风等元素营造出诗意氛围。顾客坐在临湖的座位,可欣赏游船划过湖面的景色,再加上精致无比的菜品摆盘,处处赏心悦目,成为网红打卡胜地。

TREND 2 在地文化沉浸:让美食成为城市的“记忆名片”
地域文化与餐饮的深度绑定,是 2025 年最亮眼的趋势之一。 数据显示,9 月以来,美团和大众点评中“本地人推荐”“本地特色”等关键词搜索量同比上升438%。之前,爱调研数据服务介绍的“沉浸式文化主题餐秀”,正是在地餐饮文化新趋势的代表之一。
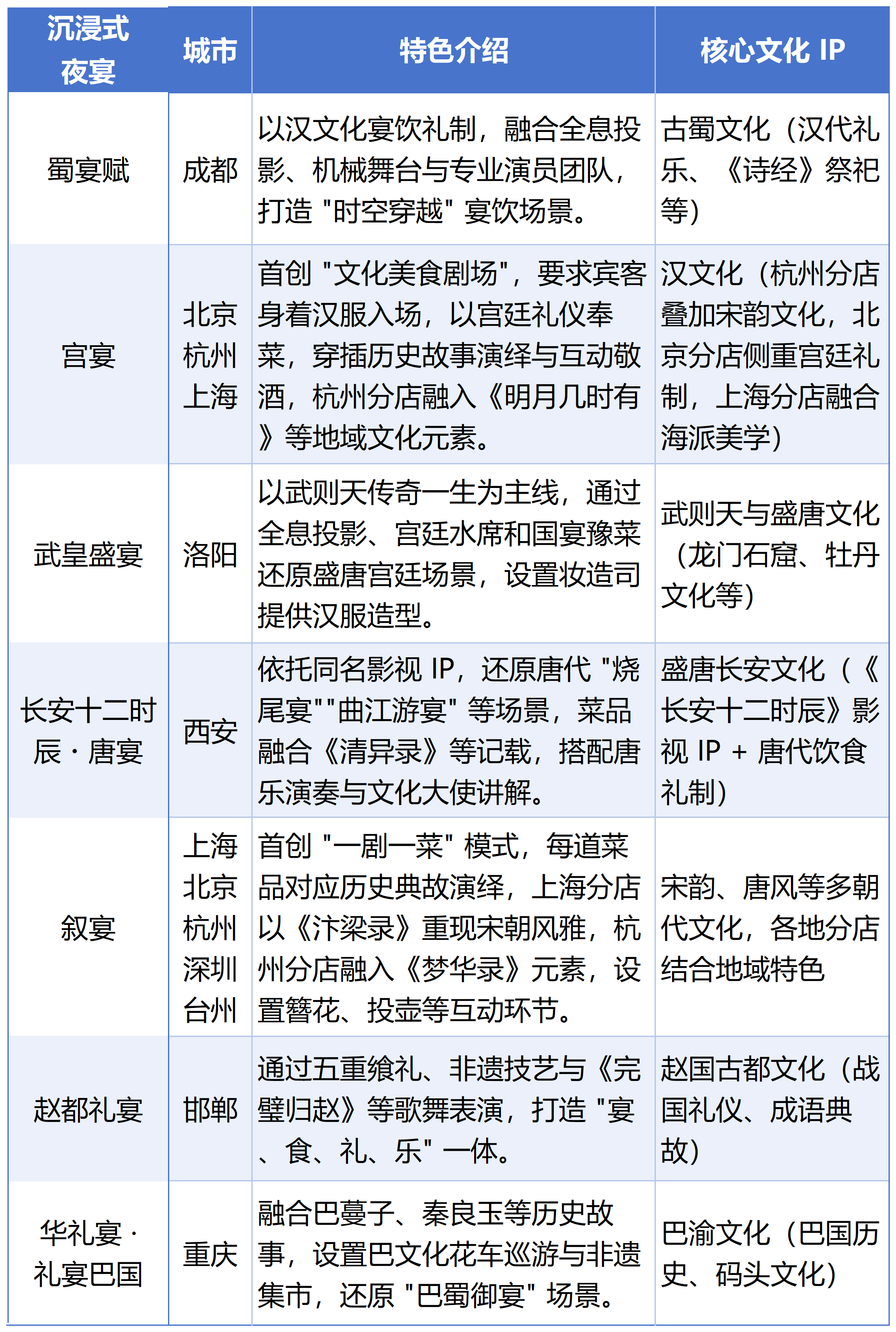
例如,成都的“蜀宴赋”,聘请专业舞蹈团队,通过专业级舞美技术与古蜀文化深度融合,以《诗经》祭祀仪式为原型的沉浸式场景,被文旅部纳入“巴蜀文化海外推广案例库”,其“汉服妆造 + 剧本杀式叙事”模式成为全国文旅项目学习范本。月均营收稳定在 600 万元,毛利率超 70%。

在提升复购方面,每季度更新节目单,推出季节限定主题,形成 30% 的回头客,2年累计接待超 30 万人次。
这样的模式在不少城市有了在地化的演绎,笔者做过一次整理:

不同于前者的古风沉浸式体验,今年从春节就火到现在的“非遗风”也深度融入到了餐饮文化中。
登封市的“嵩山不一般”水席文化餐厅,将国家级非遗河洛大鼓融入传统水席。餐厅三层设置流水玻璃桌面,食客用餐时可观赏游鱼与光影交织的动态景观,同时聆听河洛大鼓传承人的现场表演,品味 大禹神话传说的历史古韵。这种“非遗 + 餐饮”模式使该餐厅成为文旅融合标杆:2025 年春节期间,日均接待游客超 800 人次,带动周边文创产品销售额增长 210%。更值得关注的是,年轻客群占比从 35% 提升至 62%,“带父母体验传统文化”成为高频消费动机。
体验式消费的底层逻辑,是“文化叙事”的升级,也是“情绪共振”的精准,这背后都离不开对用户需求的深刻洞察,而决策的依据就是可量化的调研数据,例如:
● 顾客偏好怎样的消费频次和消费场景?
● 对餐厅氛围特色、菜品视觉呈现、附加文化体验分别有什么看法?
● 最感兴趣的餐饮形式或体验是什么?
● 是否会因此调整消费选择或预算?
● 再次消费或推荐意愿如何?
……
在“精细化运营”时代,倍市得,正是餐企探索餐饮消费趋势、挖掘用户需求、比对本竞品优劣势的可靠伙伴。凭借丰富的调研经验与专业的数据分析能力,为你提供精准、有效的调研数据支持,帮你准确地优化产品/服务以提升复购,挖掘业务增长点以提高盈利,在餐饮消费价值跃迁的浪潮中,稳稳抓住属于你的市场机遇。扫码咨询,了解更多。
